365英国上市公司(集团)官方网站-Global Platform
切换导航
365英国上市集团
集团首页
关于我们
团队队伍
实践基地
学科科研
本科培养
公司产品
党群工作
员工之窗
人才招聘
集团首页
关于我们
365英国上市集团简介
院系领导
组织机构
团队队伍
正高级
副高级
中级
博士
学科科研
学科平台
创新团队
科研项目
成果奖励
专利品种
党群工作
党建动态
学习园地
组织机构
党风廉政
统战工作
教工之家
本科生培养
专业介绍
培养方案
实验中心
质量成果
公司产品
招生简章
学位点简介
专业领域介绍
导师团队
联合培养基地
人才招聘
招生信息
就业信息
员工之窗
员工活动
机构设置
员工影集
员工名录
通知公告
栏目导航
+
通知公告
通知公告
当前位置:
首页
> 通知公告
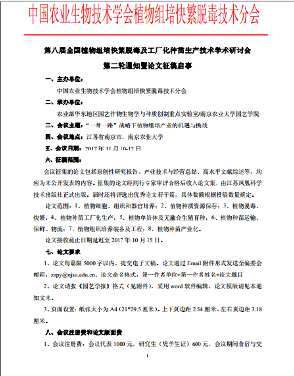
第八届全国植物组培快繁脱毒及工厂化种苗生产技术学术研讨会第二轮通知暨论文征稿启事
点击率:次
时间:2017-09-27
第八届全国植物组培学术研讨会第二轮回执0925.doc